The Most Enthusiastic Linux Distros of 2026
Linux desktop peaked at 4.1% market share. Steam Linux gaming hit 3.58%. Seven distros show exceptional community energy, development pace…

Linux desktop peaked at 4.1% market share. Steam Linux gaming hit 3.58%. Seven distros show exceptional community energy, development pace, and innovation.
Seven distros. Over 240 million potential converts. One unprecedented moment.
Windows 10 support ends in October 2025. Microsoft says upgrade to Windows 11 or buy new hardware. Millions of perfectly functional PCs face forced obsolescence.
Linux is ready.
After 20+ years watching desktop Linux crawl from 1% to over 4% market share, I’ve never seen momentum like this. Linux reached 4.1% global share by mid-2025. Steam’s Linux gaming population hit an all-time high of 3.58% in December 2025.
But not all distros are created equal.
Some communities show genuine energy. Some development teams ship at remarkable pace. Some projects take risks that push the entire Linux world forward.
I call these “enthusiastic” distros.
What Makes a Distro “Enthusiastic”
Enthusiasm isn’t popularity. It’s not about download counts or market share rankings.
If you’ve clapped for my Linux coverage before, clap again so others discover these communities.
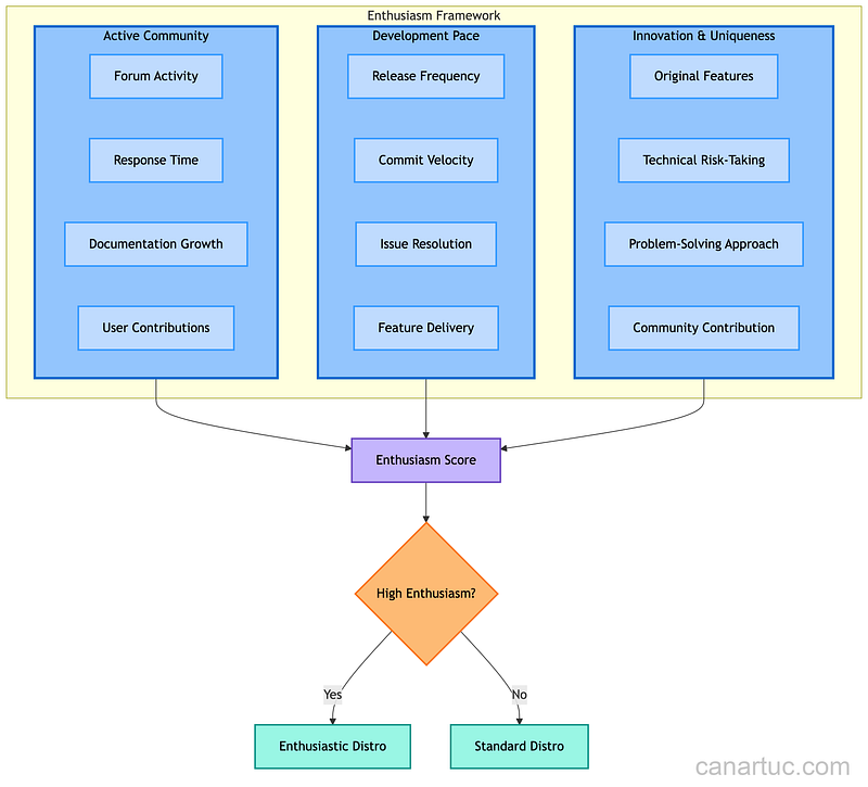
I measure enthusiasm across three dimensions.
Active Community: Not just user count. I look at forum response times, documentation contributions, and how welcoming the community feels to newcomers. A distro with 10,000 users who help each other beats one with 100,000 users who ignore questions.
Development Pace: How quickly do fixes ship? How often do new features land? Some distros release quarterly with massive changelogs. Others maintain steady daily commits. Both approaches can demonstrate enthusiasm.
Innovation and Uniqueness: Does the distro just repackage upstream? Or does it solve problems nobody else addresses? The most enthusiastic projects take technical risks that move the whole Linux desktop forward.
Tier 1: The Innovation Leaders
Pop!_OS with COSMIC Desktop
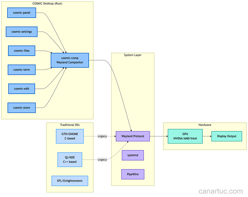
System76 spent four years building something unprecedented: a complete desktop environment written in Rust from scratch.
I’ve been testing COSMIC since the early alphas. The experience has been genuinely surprising.
Most Linux desktop environments trace their lineage to GTK or Qt. COSMIC uses neither. System76 created their own Iced-based toolkit specifically for this project.
The tiling window management feels native, not bolted on. The theming system allows customization without breaking updates. The settings app actually makes sense.
Pop!_OS already demonstrated enthusiasm before COSMIC. Their packaging system, recovery partition, and hardware detection tools showed a team that cares about real user problems. COSMIC takes that energy and amplifies it.
Community Score: High. The System76 forums stay active. Reddit engagement is strong. Bug reports and community discussions remain consistently active.
Development Score: Exceptional. The COSMIC alpha shipped in early 2024. Regular releases followed. The beta hit in late 2024. Rust compilation makes development slower than C, but the team maintains steady velocity.
Innovation Score: Off the charts. Nobody else attempted a complete Rust desktop. The memory safety benefits alone justify the effort. The fact that it works well demonstrates genuine engineering capability.
CachyOS: The Performance Obsessives
CachyOS took Arch Linux and asked a simple question: what if we compiled everything for modern hardware?
The result is a distribution obsessed with performance optimization. They use the BORE scheduler by default. They compile packages with specific CPU instruction sets. They configure the kernel for low-latency response.
Gaming performance on CachyOS often beats the same hardware running other distros. The team provides benchmarks. The numbers are real.
Community Score: High. The CachyOS Discord server shows remarkable activity. Users share benchmark results. Developers respond to questions personally.
Development Score: Very High. The team maintains multiple kernel variants. They update packages rapidly. They integrate upstream fixes before other Arch-based distros.
Innovation Score: High. Performance optimization isn’t new. But CachyOS applies it systematically across the entire stack. Their custom repository provides optimized versions of common packages.
Fedora Atomic (Silverblue/Kinoite)
Immutable operating systems represent a fundamental change in how we think about Linux desktops.
Fedora Atomic variants (Silverblue for GNOME, Kinoite for KDE) treat the base system as read-only. You can’t break your system by installing conflicting packages because you can’t modify the base system at all.
Updates happen atomically. Either the entire update succeeds, or you boot back into the previous working state. Rollbacks take seconds.
The Universal Blue project extends this further. They create custom Fedora Atomic images for specific use cases. Want a gaming-focused immutable system? Bazzite delivers. Need a development workstation? Bluefin exists.
Community Score: High. The Fedora community is massive and helpful. The Universal Blue Discord shows extraordinary enthusiasm.
Development Score: High. Fedora maintains aggressive release schedules. The Atomic variants receive equal attention to the traditional Workstation.
Innovation Score: Very High. Immutable desktops solve real problems: reproducibility, reliability, rollback capability. The approach is spreading across other distros.
Tier 2: The Community Powerhouses
Zorin OS: The Windows Refugee Camp
Zorin OS targets users migrating from Windows. That focus creates clarity.
The Zorin Connect feature mirrors Android phones without friction. The Windows-like layouts help migrants feel comfortable. The included software covers common needs without overwhelming newcomers.
With over 240 million PCs facing Windows 10 end-of-life, Zorin’s positioning looks prescient.
Community Score: High. The Zorin forums show patience with newcomers. Documentation emphasizes accessibility over technical depth.
Development Score: Moderate. Zorin releases annually. The team is small but focused.
Innovation Score: Moderate. Zorin innovates in user experience, not technology. Their contribution is making Linux approachable.
EndeavourOS: Arch Without the Pain
EndeavourOS gives you Arch Linux with a graphical installer and sane defaults.
The philosophy is transparent: this is Arch, we just make installation easier. You get access to the AUR. You use pacman. You read the Arch Wiki.
The community demonstrates remarkable helpfulness. New users receive guidance without condescension. Veterans share configurations freely.
Community Score: Exceptional. The EndeavourOS forums might be the friendliest in the Arch community.
Development Score: High. The team maintains their installer, their welcome app, and their curated package selection. Updates flow continuously.
Innovation Score: Moderate. EndeavourOS doesn’t innovate technically. Their contribution is community culture.
Tier 3: The Experimental Frontier
openSUSE Tumbleweed: The Rolling Release Veterans
Tumbleweed proved that rolling releases can be stable.
The openQA testing system runs automated tests before any update reaches users. Snapshots through Btrfs and Snapper provide instant rollbacks. The combination delivers bleeding-edge software without the bleeding.
Have you tried a rolling release distro? Tell me your experience in the comments.
Community Score: High. The openSUSE community spans decades. Documentation is thorough.
Development Score: Very High. Tumbleweed receives daily updates. The integration testing catches regressions before users see them.
Innovation Score: High. openQA represented genuine innovation in distribution development. Other projects now copy the approach.
AerynOS: The New Challenger
AerynOS is built entirely from scratch. No Ubuntu base. No Fedora foundation. Everything custom.
The project uses atomic updates by default. They develop their own package manager. They design their own desktop integration.
Projects that build from scratch either fail spectacularly or create something genuinely new. AerynOS shows signs of the latter.
Community Score: Growing. As a new project, the community is small but engaged.
Development Score: High. The team ships regular updates despite building everything themselves.
Innovation Score: Very High. Building a complete distribution from scratch in 2026 requires either foolishness or vision. The technical decisions suggest vision.
The Enthusiasm Matrix
The Bigger Picture
Linux desktop enthusiasm in 2026 looks different than it did five years ago.
The projects receiving the most energy share common traits. They solve real problems users actually have. They build genuine technical improvements instead of reskinning upstream work. They build communities where newcomers feel welcome.
Windows 10 end-of-life creates opportunity. But opportunity means nothing without execution.
These seven distros demonstrate execution.
They ship working software. They respond to users. They take technical risks. They build for the future while serving the present.
After 20+ years using Linux professionally, I find myself genuinely excited about where the desktop is heading. The immutable OS movement solves the “I broke my system” problem that plagued Linux for decades. COSMIC proves that Rust can power real desktop software. CachyOS shows that performance optimization still matters.
The momentum is real. The communities are genuine. The enthusiasm is earned.
Which Enthusiastic Distro Fits You
You want maximum innovation: Pop!_OS with COSMIC. The Rust-based desktop represents the future.
You want maximum performance: CachyOS. Nothing else optimizes as aggressively.
You want maximum reliability: Fedora Atomic. Immutable systems eliminate entire categories of problems.
You’re migrating from Windows: Zorin OS. The familiar interface reduces friction.
You want Arch without hassle: EndeavourOS. Real Arch, real community, real help.
You want bleeding edge with testing: openSUSE Tumbleweed. Rolling release done right.
You want to explore the frontier: AerynOS. Watch what happens when talented developers build from scratch.
Which distro matches your enthusiasm? I am looking forward to seeing your pick in the comments.
I am a human writer who gets motivated to write more with your support! You don’t need to pay. I just need your clap 👏 if you like my story and comment ✍️ if you want to say something. You can follow me on Medium, LinkedIn, Instagram and X.






